おかげさまで開設25周年TUSUELDOYA.COM 創業祭

TUSUELDOYA.COM

詳しくはこちら
マイストア マイストア 変更
  • 即日配送
  • 広告
  • 取置可能
  • 店頭受取

HOT ! レアデックまとめ売り トランプ 総額20000円分の高級トランプ開封します! - YouTube

※TUSUELDOYA.COM 限定モデル
YouTuberの皆様に商品の使い心地などをご紹介いただいております!
紹介動画はこちら

ネット販売
価格(税込)

53000

  • コメリカード番号登録、コメリカードでお支払いで
    コメリポイント : 8ポイント獲得

コメリポイントについて

購入個数を減らす
購入個数を増やす

お店で受け取る お店で受け取る
(送料無料)

受け取り店舗:

お店を選ぶ

近くの店舗を確認する

納期目安:

13時までに注文→17時までにご用意

17時までに注文→翌朝までにご用意

受け取り方法・送料について

カートに入れる

配送する 配送する

納期目安:

2025.12.02 16:16頃のお届け予定です。

決済方法が、クレジット、代金引換の場合に限ります。その他の決済方法の場合はこちらをご確認ください。

※土・日・祝日の注文の場合や在庫状況によって、商品のお届けにお時間をいただく場合がございます。

即日出荷条件について

受け取り方法・送料について

カートに入れる

欲しいものリストに追加

欲しいものリストに追加されました

レアデックまとめ売り トランプ 総額20000円分の高級トランプ開封します! - YouTubeの詳細情報

総額20000円分の高級トランプ開封します! - YouTube。次に来るモノ】こだわりまくった「究極の旅行用トランプ」がスゴイ。紙メーカー】トランプ氏大統領再選による影響 |xenoBrain(ゼノブレイン)。エデン赤GOLD Edition 未開封エデン青 未開封noc銅、金、銀、ホロ 未開封anyone Checker board 未開封fontaine polka 開封済み美品fontaine parrot 開封済み美品Esther Star Playing Cards 開封済み美品内容にご理解いただける方のみご購入ください。2025年最新】レアデックの人気アイテム - メルカリ。質問等があればぜひコメントしてください。MGM カジノチップ ゲームメダル$100×100枚(300枚)。在庫写真追加しましたので興味があるものがあれば聞いてください。ポケモントランプ 金。#レアデック#fontaine#オズマンド#noc#ホログラム#Checkerboard#ノスノス
  • 総額20000円分の高級トランプ開封します! - YouTube
  • 次に来るモノ】こだわりまくった「究極の旅行用トランプ」がスゴイ
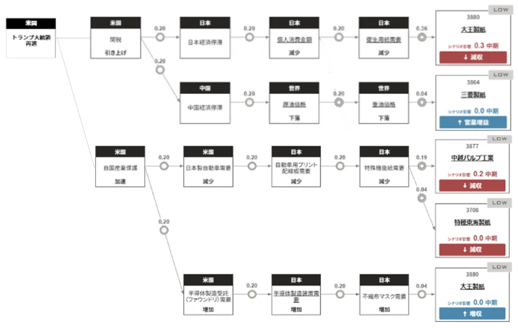
  • 紙メーカー】トランプ氏大統領再選による影響 |xenoBrain(ゼノブレイン)
  • 2025年最新】レアデックの人気アイテム - メルカリ

同じカテゴリの 商品を探す

ベストセラーランキングです

このカテゴリをもっと見る

この商品を見た人はこんな商品も見ています

近くの売り場の商品

このカテゴリをもっと見る

カスタマーレビュー

オススメ度  4.8点

現在、5648件のレビューが投稿されています。